消防救援局答復:關于明確與超高層建筑匹配的消防救援能力有關問題
消防救援局答復:關于明確與超高層建筑匹配的消防救援能力有關問題
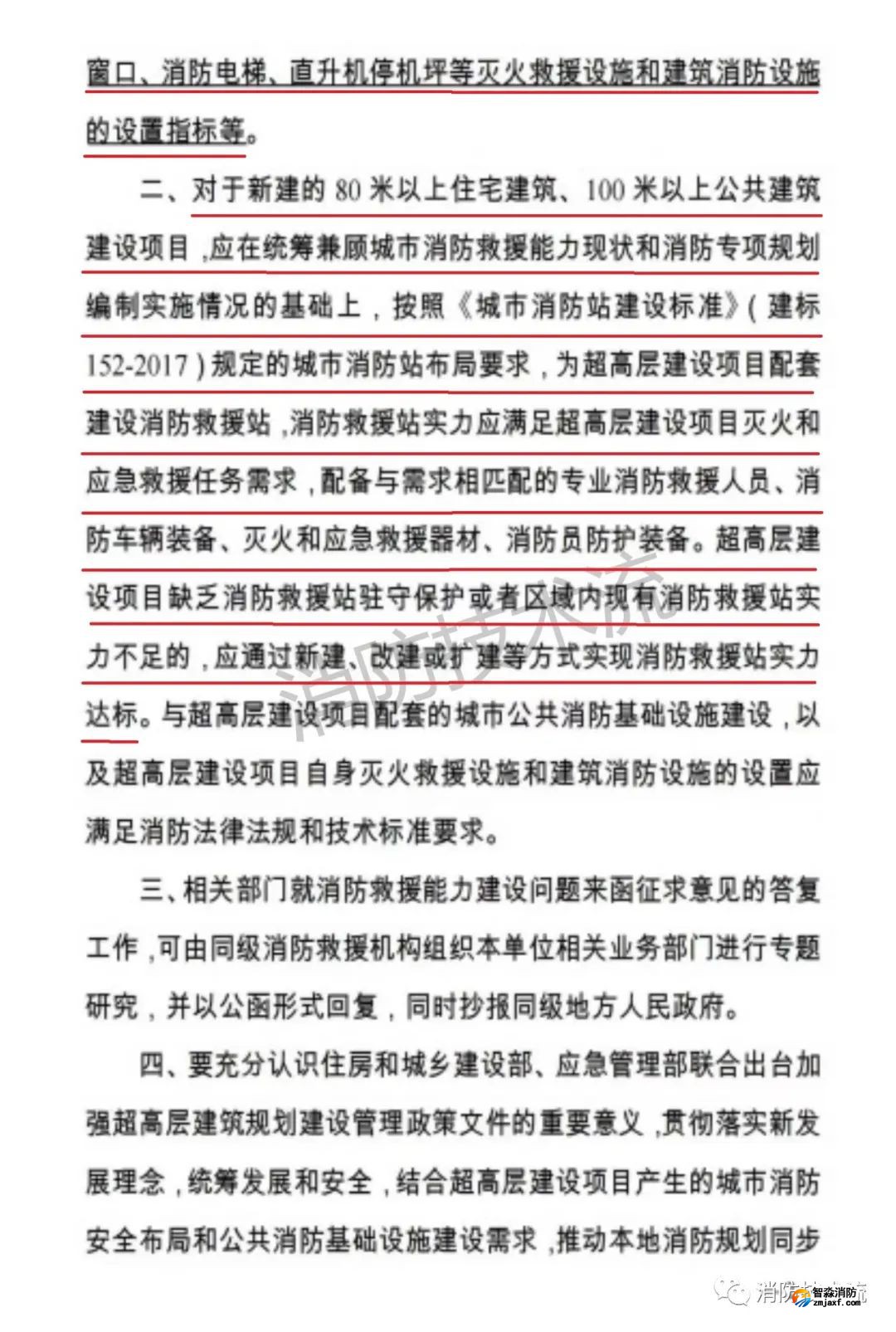
回顧:2021年10月,住房和城鄉建設部、應急管理部發布了《關于加強超高層建筑規劃建設管理的通知》,其中第一點“嚴格管控新建超高層建筑”中提到“各地相關部門審批80米以上住宅建筑、100米以上公共建筑建設項目時,應征求同級消防救援機構意見,以確保與當地消防救援能力相匹配。”




海灣消防公司主營:海灣消防報警系統銷售,消防設備安裝,海灣氣體滅火、海灣電氣火災、消防水噴淋系統施工安裝,售后維修,海灣消防網站:http://www.yofcsl.com.cn/;海灣消防服務熱線:4006-598-119
本頁關鍵詞:消防救援局答復:關于明確與超高層建筑匹配的消防救援能力有關問題
上一篇:城市地下綜合管廊、電纜隧道、電纜溝火災與環境特點選型配套自動滅火裝置產品對比分析方法 下一篇:超80米、100米建筑的消防救援能力排查評估在全國各地開展!
技術資料更多 >>


蘇公網安備32058102002147號