節后復工必備,看完這篇文章消除工地90%以上的安全隱患!
為了順利開工,為了避免安全隱患,
這些事情,我們要提前做好。
過完熱鬧的春節,返回施工現場,許多人還沉浸在節日歡樂的氣氛之中,自由散漫的心還沒有收回來,主要體現在疲憊、情緒不穩定,人雖然到工地了,但心還家里,思想不集中,這就是“節后綜合癥”,是很危險的隱患,是很容易發生事故的。
為此我們要做好以下幾點:
要做到“人到場,心到崗”。

停止熬夜、應酬等行為,早睡早起,盡快調整作息,慢慢適應以前有規律的作息時間。
多吃蔬菜,粗糧,保證營養均衡。
現場的一些機械、設備、防護設施、腳手架、電氣設備停用時間長,風、雨、雪嚴重影響其安全性,如不進行檢查、維修、加固,就會成為隱患,導致事故發生。
模板支撐系統、深基坑、施工用電、大型機械、施工現場消防、大跨度與鋼結構、腳手架、卸料平臺、從業人員居住、飲食衛生安全等是否符合安全生產標準。
對腳手架及模板支撐體系的基礎、連墻件,斜撐和剪刀撐、扣件螺栓等關鍵部位嚴格檢查,保證結構的連接、桿件的緊固和架體基礎穩定。
對起重機械的基礎、機械與基礎的連接固定、保險和限位裝置等關鍵部位嚴格檢查,使設備保持穩定、靈敏、可靠、牢固,確保作業機械的安全性。
用電前,要由專業電工對所有線路和用電設備逐一排查,要確保線路和設備的完好以及漏電開關的靈敏、可靠。
裝置等關鍵部位嚴格檢查,使設備保持穩定、靈敏、可靠、牢固,確保作業機械的安全性。
深基坑(含挖孔樁)工程復工前除認真檢查有無變形外,還應在作業前風,排除殘留氣體,保持空氣流通。
工地食堂要在開伙前進行消毒殺菌處理,使用天然氣的食堂,要認真檢查管道和閥門開關,以免中毒和爆炸事件發生。
1、一般要求
進入施工現場的所有人員必須穿戴好工作服、安全鞋、安全帽。

嚴格遵守門禁管理制度,刷卡進場,自覺接受保安檢查。
2、“零容忍”條款
嚴禁打架斗毆、飲酒上崗、吸食毒品。
嚴禁高處作業不系掛安全帶或水上作業不穿救生衣。
嚴禁無證或假證從事各類特種作業。
嚴禁高空故意向下拋擲物體、器材。
嚴禁負責放射作業、火工器材、危險化學品裝卸等高危事項的監護人擅離崗位。
嚴禁擅自移動或拆卸正在使用腳手架、鋼格板、護欄、蓋板、防護網等安全防護設施。
嚴禁擅自移動或拆卸或停用施工機具、設備的限位、報警及其他設備安全附件。
嚴禁破壞或盜竊現場機具、設備的安全器材及防護設施。
嚴禁擅自帶電或撬開箱變進行接線的電氣作業。
3、高處作業
作業前要對架子、平臺、通道、防護欄桿、洞口防護蓋板進行認真、細致的檢查,排除隱患。
作業時要穿緊工作服、防滑鞋、戴好安全帽、系好安全帶。

各種物料用系繩或溜放的方法放到地面,暫時不用的工具要裝入工具袋,不得向下拋擲物料。
作業人員不得互相嬉戲打鬧,以免發生失足墜落事件。
酒后或服用嗜睡、興奮等藥物的人員不得從事高處作業。
上下交叉作業時, 不要在同一垂直面上作業,如必須在上層物體有可能墜落的范圍之內作業,上下層之間要設隔離防護層。
在腳手架上作業或行走要注意腳下的探頭板。
不得在高處作業下方和臨邊、洞口邊緣或依靠臨時護欄休息。
遇到大霧、大雨及六級以上大風時,要停止高處作業。
4、臨時用電
加強對臨電設施(配電箱、開關箱、電纜、漏電保護裝置及所有的電氣線路等)認真檢查,發現隱患及時排除。
配電箱、開關箱內不要存放物品,以防觸電。周圍要留出足夠兩人同時操作的空間和通道,不得堆放任何妨礙操作的雜物。
臨時用電設施,必須安裝符合規范要求的漏電保護器。
任何電器未經驗電,一律視為有電,不準用手觸及。
非電工不得修理各類開關電器。設備上的電氣線路和器件以及電動工具發生故障, 應交電工修理,自己不得拆卸,不準自己動手敷設線路和安裝臨時電源。
及時檢查夜間照明情況是否符合要求, 有損壞的照明設備應及時更換。
長期不用或者受潮的電動工具在使用前,應先讓專業電工測量絕緣阻值是否符合要求。

臨時宿舍內不得違規亂接電線和私自使用熱得快、 碘鎢燈等大功率電 器,禁止電線亂搭亂掛和在電線上晾曬衣物等。
5、土方開挖
開挖前必須辦理動土作業許可證。
深度超過1.2米的開挖要做好放坡或支護。
在開挖區周圍(離邊緣一米) 安裝有硬圍護。
圍護上有警告標識。

6、動火作業
動火前必須辦理動火作業許可證。
電焊、氣焊作業人員必須持有政府部門頒發的特殊工種作業證書;佩戴合格的安全防護用品。
動火作業現場配置足夠的消防設施,并保持消防道路暢通。
動火作業前要清除周圍易燃物,須派專人看火,作業完畢要進行檢查。
施工現場發生火情時,要及時正確使用滅火器,電氣著火不能用水及泡沫滅火器撲滅,防止發生觸電事故。
嚴格執行動火制度,做到“三不動火”:
沒有批準的“動火作業許可證”不動火;
沒有防火措施或動火措施不落實不動火;
沒有動火監護人不動火。

高處動火作業

焊接

焊接

安全使用氣瓶

安全使用氣瓶
7、起重吊裝
起重吊裝作業要設警戒,吊物下方嚴禁人員行走和停留。
起重司機、指揮、司索要持證,指揮要有標識服裝。
索具、吊具、限位裝置和控制系統在作業前要檢查確認。
6級(含)以上大風、大霧、沙塵及雨雪天氣不得從事吊裝作業。
起重機臂桿及吊物與架空電線邊緣至少保持2米的安全距離。
當吊運過程中,如突然停電,應立即將吊車所有控制器扳回零位,切斷總開關,然后再采取其他安全措施。


8、腳手架搭拆
必須由專業的架子工負責搭設
必須佩戴五點式雙大鉤安全帶、戴安全帽、穿防滑鞋。

所有腳手架實施標牌制度。
鋼管材質:腳手架采用直縫電焊鋼管φ48.3mm×3.6mm;如有損壞,破裂、彎曲、嚴重銹蝕、有孔洞的,應禁止使用。
操作層腳手板滿鋪,使用8號鐵絲綁扎。

工作平臺應滿鋪,平臺板應固定,不得有探頭板、活動板,必須有合格的防護欄桿和踢腳板,以免墜物傷人
護欄:作業層的外部和端部要有雙層的防護欄桿,防護欄桿高度為1.0-1.2m,靠近底部應有不低于180mm的踢腳板。

9、受限空間作業
必須辦理“受限空間作業許可證”。
必須進行氣體檢測(定時、不間斷)。

必須設置專人監護,一個入口配置一名監護人;使用簽進簽出登記表,授權人員進出登記。
安裝通風換氣裝置,充足的照明(低壓、防爆),提供暢通的安全通道。

作業人員要配備防毒面具或氧氣呼吸器。
要有后備應急措施(消防、救護)(準備好安全帶、救生索、救援三角架等應急設備)。
10、交通安全
施工區域離開駕駛室必須穿戴符合要求的個人防護用品。
貨運機動車輛不準人貨混載,載貨應不超高、不超寬、不超長及不超載,運輸時必須保證貨物綁扎牢靠。



機動車輛在施工現場內的道路行駛嚴禁超速,項目內主干道車輛限速30km/h,裝置區內車輛限速20km/h。
11、機械設備安全
使用前首先檢查電氣線路和機械的安全性。
操作旋轉機械禁止戴手套。
設備運行中禁止進行檢修、清掃工作。
工作完畢清掃垃圾、剩余材料堆放整齊。
工作結束將電源關掉,運動部件鎖定。
操作人員的身體必須和運動部件保持一定的安全距離。
必須把傳動機構的危險部位安裝上可靠的防護裝置。(危險部位有齒輪、皮帶、絲桿、鏈條、聯軸器等)。

所有設備的操作必須遵守安全操作規程。
12、文明施工
做到“工完料盡場地清”:工作完畢或因故離開工作崗位,必須將所有設備(工具)的電、氣、水、油斷開;將工具和零件整齊地擺放在指定的位置上。
垃圾分類存放。
保持消防設施和滅火器材的完好,不得堵塞、占用消防通道,保持施工現場消防通道暢通。
施工現場車輛按指定的位置有序停放。
嚴禁在現場大小便。
每天下工后請及時清理現場物料與雜物,一個整潔的施工現場,才是一個安全的作業環境!!!
13、標識與圍護
有邊必有欄,有口必有蓋。

所有危險作業必須設置警戒區,進行標識,如吊裝作業、腳手架搭設、開挖作業、射線作業等。
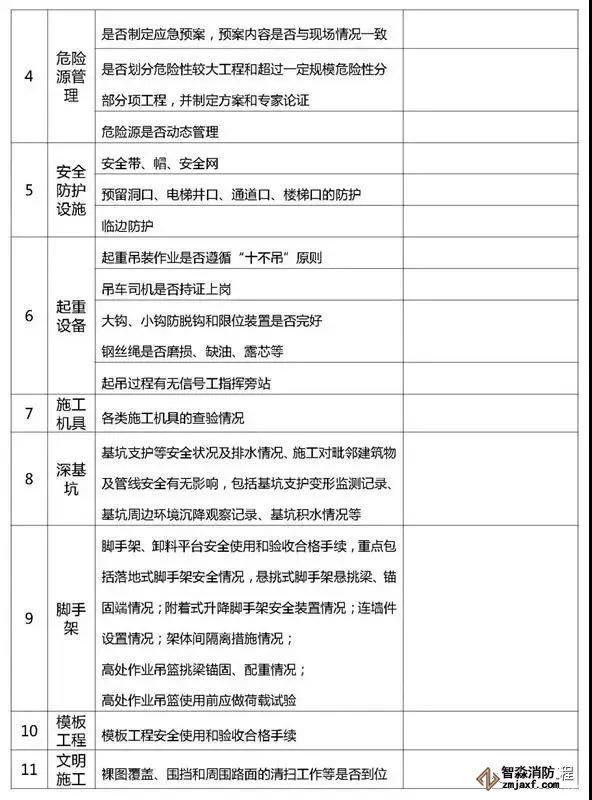
對于春節節后復工檢查,項目部要高度重視,應與監理方組成檢查小組,由項目經理、總監帶隊,對施工現場和生活區逐一檢查,檢查要根據《建筑施工安全檢查標準》(JGJ59-2011)內容要求執行,檢查重點見下表。


海灣消防公司主營:海灣消防報警系統銷售,消防設備安裝,海灣氣體滅火、海灣電氣火災、消防水噴淋系統施工安裝,售后維修,海灣消防網站:http://www.yofcsl.com.cn/;海灣消防服務熱線:4006-598-119
本頁關鍵詞:節后,復工,必備,看完,這篇,文章,消除,工地,90%,以上
上一篇:排煙防火閥和排煙閥 下一篇:國家綜合性消防救援隊伍相關配套文件將出臺!


蘇公網安備32058102002147號